根据2026年独立新型储能项目清单显示:
呼和浩特市武川县30万千瓦/120万千瓦时独立储能电站入围,项目业主为内蒙古武川启储新能源有限公司、武川县天然资源有限责任公司。

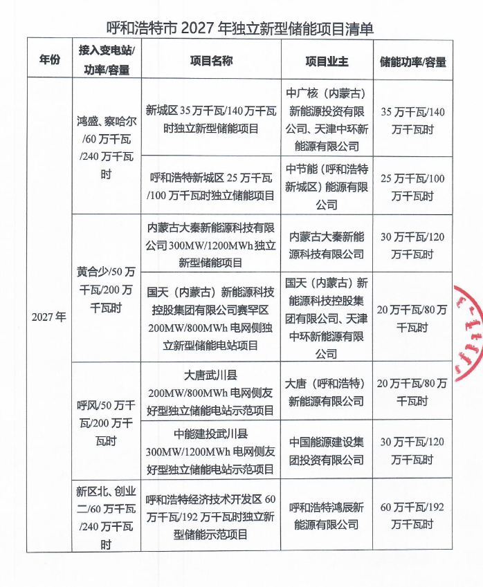
根据2027年独立新型储能项目清单显示: 1、新城区35万千瓦/140万千瓦时独立新型储能项目,项目业主为中广核(内蒙古)新能源投资有限公司、天津中环新能源有限公司; 2、呼和浩特新城区25万千瓦/100万千瓦时独立储能项目,项目业主为中节能(呼和浩特新城区)能源有限公司; 3、内蒙古大秦新能源科技有限公司300MW/1200MWh独立新型储能项目,项目业主为内蒙古大秦新能源科技有限公司; 4、国天(内蒙古)新能源科技控股集团有限公司赛罕区200MW/800MWh电网侧独立新型储能电站项目,项目业主为国天(内蒙古)新能源科技控股集团有限公司、天津中环新能源有限公司; 5、大唐武川县200MW/800MWh电网侧友好型独立储能电站示范项目,项目业主为大唐(呼和浩特)新能源有限公司; 6、中能建投武川县300MW/1200MWh电网侧友好型独立储能电站示范项目,项目业主为中国能源建设集团投资有限公司; 7、呼和浩特经济技术开发区60万千瓦/192万千瓦时独立新型储能示范项目,项目业主为呼和浩特鸿辰新能源有限公司。 原公告如下:


